top of page

【靠譜】靠譜合奏演出動人曲目,讓客戶與夥伴滿意及信賴為本公司宗旨
Have Plan .We Can Trust.
專案企劃 PLANNING
2017 專案企劃 PLANNING
2016 專案企劃 PLANNING
2015 專案企劃 PLANNING
2014 專案企劃 PLANNING
2015【公司專案】
電腦應用展- i 文創 互動體驗館
2015【民間專案】
美力台灣
2015【民間專案】
兒童魔法傳播營(中華傳播管理學會)
2017【專案企劃】
IOT服務情境設計(無人機、智慧廁所)-財團法人資訊工業策進會

photo_659762094220758

photo_659762097554091

photo_659762094220758
1/2
2017【社團專案】
無人機降落3度空間誤差影像辨識系統開發
2017【政府專案】
(政府標案)基隆市文化局-106年藝術介入空間 (炫彩雞籠-服務計畫書)
2017 【社團專案】
人臉對位APP開發
2017【社團專案】
無人機降落3度空間誤差影像辨識系統開發
2016【專案企劃】
FB官方粉絲團經營及廣告設計合作提案
2016【專案企劃】
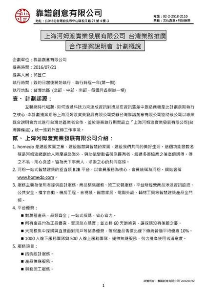
上海河姆渡實業發展有限公司合作提案 第一期

photo_657994841064150

photo_657994844397483

photo_657994804397487

photo_657994841064150
1/6

photo_655793111284323

photo_655793104617657

photo_655793101284324

photo_655793111284323
1/3
2016【專案企劃】
情緒服務實證資料建立勞務需求- 財團法人資訊工業策進會
2016【專案企劃】
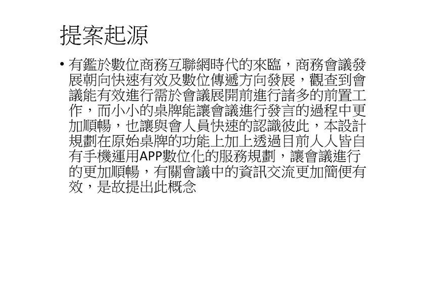
科技服務大樓(智慧桌牌+手機APP會議便捷服務開發構想說明)
2016【專案企劃】
回到紅點計畫案
2016【專案企劃】
微電影公關服務公司合作提案
2016【專案企劃】
陸台安保合作開發規劃案
2016【專案企劃】
台灣動漫創作產業聚落籌備計畫(暫訂-嘉義布袋)
2016【專案企劃】
山東泰安台灣項目公司計劃規劃案

photo_655791041284530

photo_655791107951190

photo_655791034617864

photo_655791041284530
1/5

photo_655814161282218

photo_655814547948846

photo_655814294615538

photo_655814161282218
1/21

photo_655794061284228

photo_655794067950894

photo_655794104617557

photo_655794061284228
1/6
2016【專案企劃】
智慧按鈕APP設計開發(iButton)-財團法人資訊工業策進會
![]() |
|---|
![]() |
![]() |
![]() |
2016【專案企劃】
靠譜創意有限公司-文創品牌商品課程活動進駐
2016【專案企劃】
新北市萬里 玉敕文武廟 第一期 推廣規劃
2016【專案企劃】
微電影高峰會-微電影發展趨勢研習交流論壇

photo_655856587944642

photo_655856584611309

photo_655856574611310

photo_655856587944642
1/3

photo_655820754614892

photo_655820644614903

photo_655820637948237

photo_655820754614892
1/8

photo_658677350995899

photo_658677450995889

photo_658677504329217

photo_658677350995899
1/10
2016【社團專案】
財團法人資訊工業策進會-情緒服務實證資料建立勞務需求
2016 【活動企劃】
巧手本舖-商家推廣及課程合作
2016【專案企劃】
上海河姆渡實業發展有限公司合作提案

photo_655792264617741

photo_655792267951074

photo_655792261284408

photo_655792264617741
1/3
2016【專案企劃】
台灣美食展“清新福建”旅遊品牌參展

photo_655801067950194

photo_655801011283533

photo_655799804616987

photo_655801067950194
1/138

photo_655854401278194

photo_655854294611538

photo_655854334611534

photo_655854401278194
1/8
2015【民間專案】
美力台灣
2015【民間專案】
美力台灣
2015【民間專案】
想享學
2015【民間專案】
想享學
2015【民間專案】
想享學
2015【公司專案】
電腦應用展- i 文創 互動體驗館
2015【公司專案】
電腦應用展- i 文創 互動體驗館

photo_652807568249544

photo_652807334916234

photo_652794791584155

photo_652807568249544
1/100
2015【政府專案】
全國大專學生體適能提升創意競賽【第一屆神人盃】
2015【政府專案】
全國大專學生體適能提升創意競賽【第一屆神人盃】
2015【政府專案】
全國大專學生體適能提升創意競賽【第一屆神人盃】
2015【政府專案】
全國大專學生體適能提升創意競賽【第一屆神人盃】
2015【政府專案】
全國大專學生體適能提升創意競賽【第一屆神人盃】
2015【政府專案】
全國大專學生體適能提升創意競賽【第一屆神人盃】
2015【民間專案】
銘傳大學新媒體中心

photo_650072321856402

photo_650072831856351

photo_650072325189735

photo_650072321856402
1/26
2015【政府專案】
戀上臺灣

photo_652460868284214

photo_652461304950837

photo_652414364955531

photo_652460868284214
1/100
2015【政府專案】
戀上臺灣
2015【政府專案】
戀上臺灣
2015【政府專案】
戀上臺灣
2015【政府專案】
戀上臺灣
2015【政府專案】
戀上臺灣
2015【政府專案】
戀上臺灣
2015【政府專案】
戀上臺灣
2015【政府專案】
戀上臺灣
2014【政府專案】
趣遊台灣
2014【政府專案】
趣遊台灣
2014【政府專案】
趣遊台灣
2014【政府專案】
趣遊台灣
2014【政府專案】
趣遊台灣
2014【政府專案】
趣遊台灣
2014【政府專案】
趣遊台灣
2014【政府專案】
趣遊台灣
2014【政府專案】
趣遊台灣
2014【政府專案】
趣遊台灣
2014【政府專案】
趣遊台灣
2014【政府專案】
趣遊台灣
2014【政府專案】
趣遊台灣
2014【政府專案】
趣遊台灣
2014【政府專案】
趣遊台灣
2014【政府專案】
趣遊台灣
2014【政府專案】
趣遊台灣
2014【政府專案】
趣遊台灣

photo_649682238562077

photo_649705478559753

photo_649705531893081

photo_649682238562077
1/44
2014【專案企劃】
中國夢股份有限公司
2014【專案企劃】
中華道教民俗文化協會

photo_650062471857387

photo_650062468524054

photo_650062471857387
1/2

photo_650065111857123

photo_650065191857115

photo_650065125190455

photo_650065111857123
1/13

photo_655847051278929

photo_655847081278926

photo_655847197945581

photo_655847051278929
1/19

photo_658784890985145

photo_658788050984829

photo_658784914318476

photo_658784890985145
1/35

photo_655807624616205

photo_655807561282878

photo_655806621282972

photo_655807624616205
1/34
bottom of page






